突破!我院2024年纵向科研项目立项取佳绩

作者: 时间:2024-09-27 点击数:

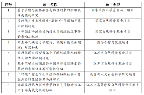
近日,我院在2024年度纵向科研项目申报中取得突破,那莹、刘美辰、陆姣等老师分别获批国家自然科学基金面上项目1项,青年科学基金项目2项,国际合作交流项目1项,共计4项。汤艺琼老师、朱欢欢老师获江苏省自然科学基金项目立项,共计2项。毛毛老师获教育部人文社科项目立项。沈利娟老师获江苏省高校自然科学基金项目立项。至此,2024年度我院共有8位老师获得各类纵向项目资助,总经费达164万元,延续了长期以来的高立项水准。在此向获得立项的老师们表示热烈祝贺!

这一成绩的取得,是学院科研人员不懈努力、勇于探索的生动体现,也标志着学院在科学研究领域的综合实力与创新能力实现了显著提升。获批立项得益于学院构建的高水平科研团队和浓厚的科研氛围。

近年来,学院领导高度重视科研人才队伍建设,引进和培养了一批具有国际视野和创新精神的领军人才和青年骨干。他们围绕短临预测、极端事件等领域,开展了一系列具有创新性和应用性的研究工作,取得了一系列重要成果,为学院的科研发展奠定了坚实基础。

面对新时代气象高质量发展的新要求和新挑战,我院将以此次获批立项佳绩为契机,坚持产学研融合特色,深入实施创新驱动发展战略,加强科研平台建设,优化科研资源配置,完善科研激励机制,努力培养更多高素质气象科技人才,产出更多高水平科研成果,为气象事业建设作出新的更大贡献。(大气与遥感学院/文、图:张岑;审核:卢楚翰)


2024年度大气与遥感学院纵向科研项目立项一览表

招聘电话:80560151